ag和记

和记app·(中国大陆)官方网站
效劳效劳

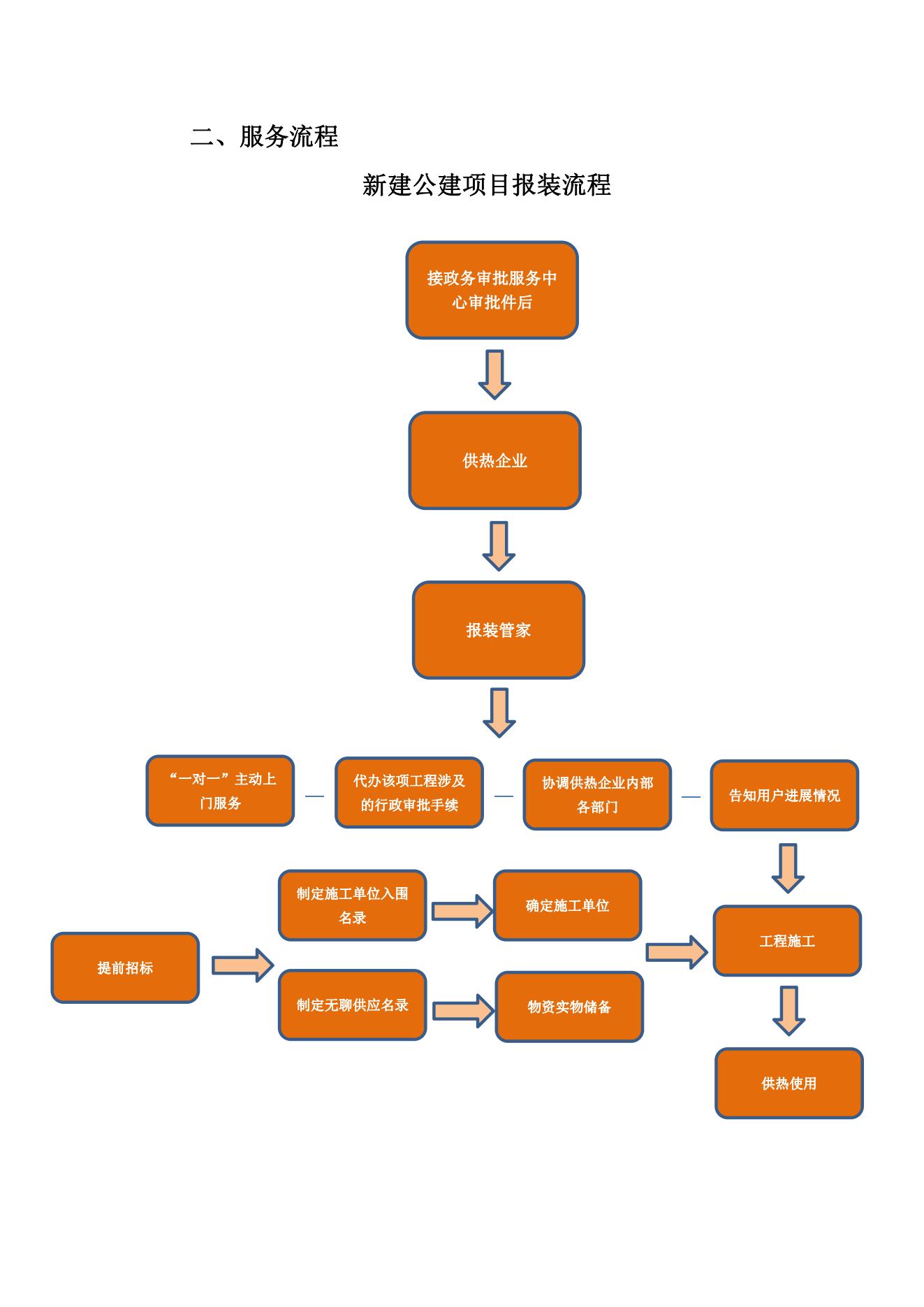
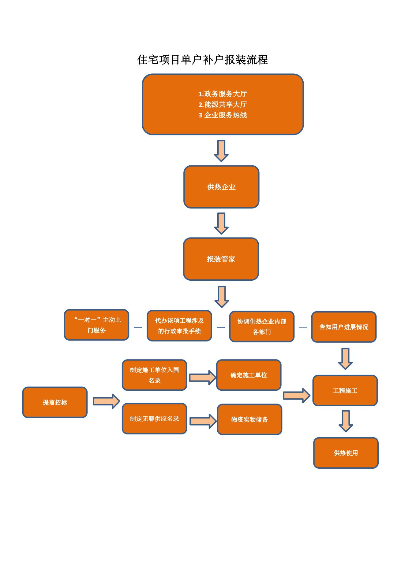
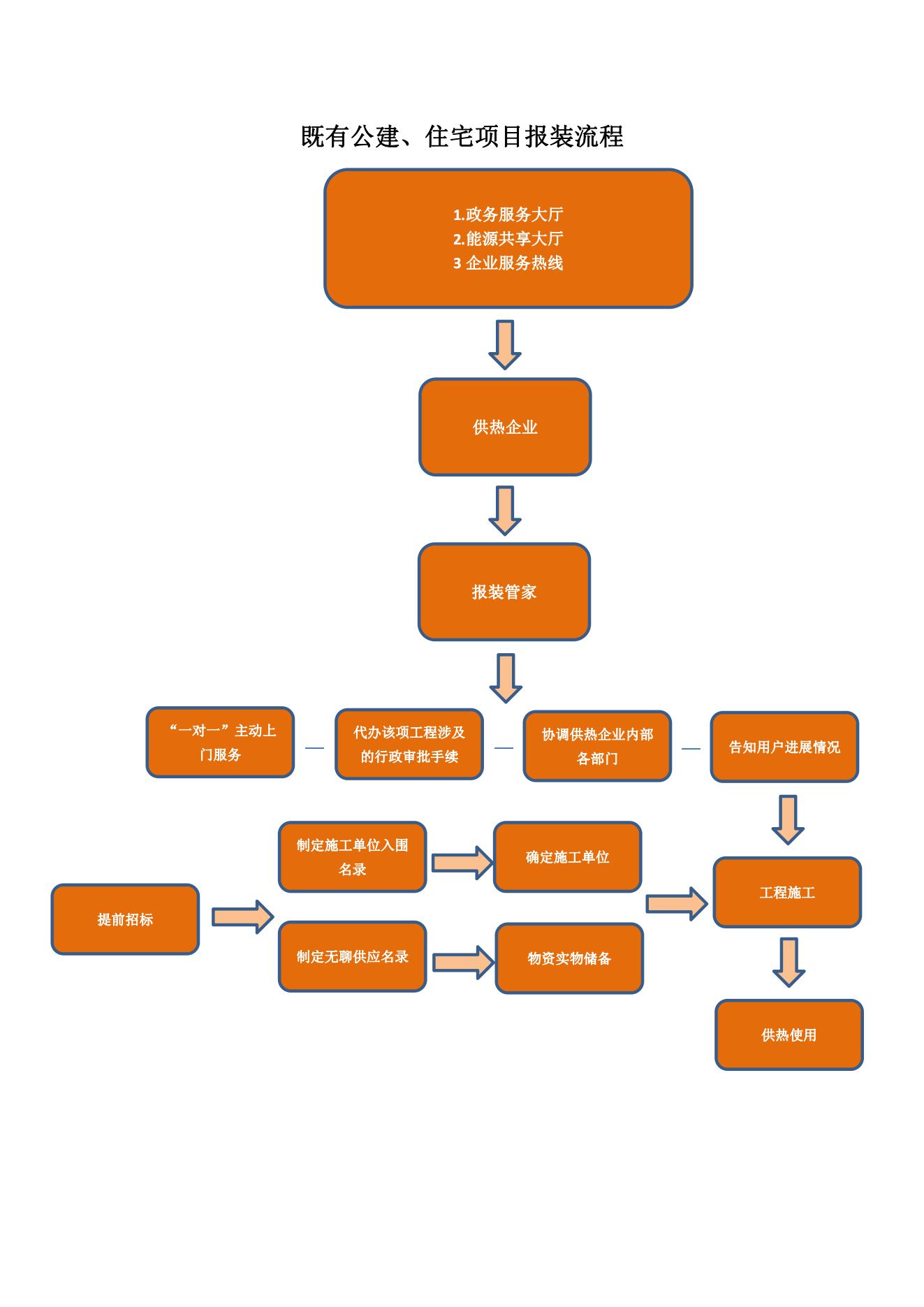
用热申请及用户入网接暖流程

和记app·(中国大陆)官方网站

和记app·(中国大陆)官方网站

和记app·(中国大陆)官方网站

和记app·(中国大陆)官方网站

网站地图